Instance Verification Kit (IVK)
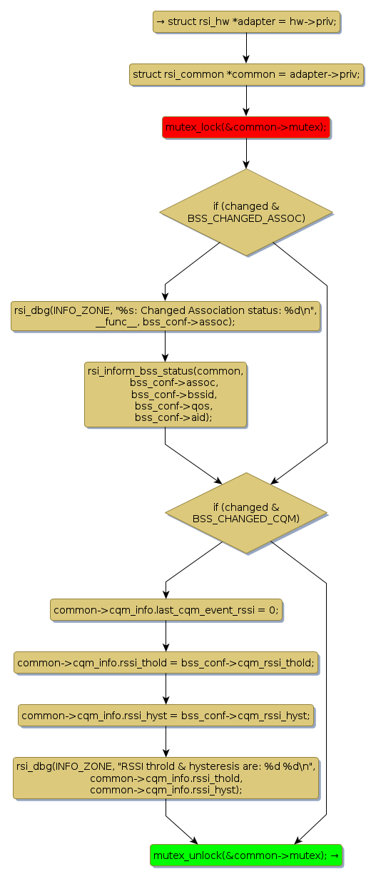
mutex lock @ [14800+27+/linux-3.19-rc1/drivers/net/wireless/rsi/rsi_91x_mac80211.c]
Instance Signature: mutex
|
The Matching Pair Graph:
|
|
Function Name
|
Control Flow Graph (CFG)
|
Events Flow Graph (EFG)
|
Source Correspondence
|
|
rsi_mac80211_bss_info_changed
|
|
|
[14563+29+/linux-3.19-rc1/drivers/net/wireless/rsi/rsi_91x_mac80211.c]
|